40.000 – Windows Phone Marketplace a ajuns la 40.000 de aplicatii, 15 % dintre acestea fiind jocuri.
Dual boot – Se pare ca ne putem astepta ca Android si Windows Phone sa ruleze pe acelasi dispozitiv.
New update – Optiunea de internet sharing va fi adaugata in setarile sistemului de operare cu ajutorul unui mic update.
Test CSharp #1
using System; namespace Quiz1 { class Program { static void Main(string[] args) { int i = 0; double d = 1.0 / 0; try { i = 1; d = 2.0 / 0; i = 2 / String.Empty.Length ; i = 3; } catch { Console.WriteLine(i); } Console.ReadLine(); } } }
Care va fi valoarea lui i afisata in consola?
Sumar Windows Phone (VI)
Microsoft vinde 1,4 milioane de telefoane cu Windows Phone – Din cele 1,723 milioane de telefoane smartphone vandute de Microsoft in 2011, 1,4 milioane au fost cu Windows Phone. Acest studiu este realizat la un an de la data lansarii noului sistem de operare si il determina pe Steve Ballmer sa spuna ca vanzarile sunt sub asteptari.
Noi instrumente de migrare a aplicatiilor spre Windows Phone – Exemple, instrumente, informatii despre migrarea aplicatiilor Android sau iPhone pentru Windows Phone. Ce inseamna interoperabilitatea Android cu Windows Phone sau interoperabilitatea iPhone cu Windows Phone?
Nokia nu isi uita dezvoltatorii – Microsoft si Nokia au pornit o actiune menita sa ajute dezvoltatorii Symbian in programarea Windows Phone. Exista un ghid cu informatii, librarii si chiar evenimente pe aceasta tema.
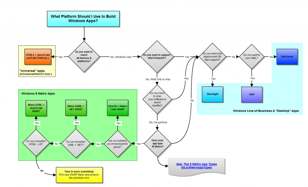
Tehnologii Windows
Circula pe internet o diagrama care ofera o imagine de ansamblu a solutiilor oferite de Microsoft dezvoltatorilor care vor sa creeze aplicatii pentru Windows.

Observam ca schema nu prezinta si cazurile in care programatorul ar vrea sa dezvolte unmanaged.:D
Despre cuvantul cheie static
Exista situatii in care este nevoie sa definim un membru in cadrul unei clase care sa fie utilizat fara a crea o instanta pentru clasa respectiva. In mod normal, ca sa accesam un membru, cream mai intai o instanta a clasei. Este totusi posibil sa cream un membru care sa fie de sine statator, fara a referi o anumita instanta, fara a referi un anumit obiect.
Cum se vede de la vecin…
How Do we see each other:

Despre dezvoltarea software. Specificatiile tehnice
Procesul de dezvoltare software (software development process) este definit in multe moduri. Software development life cycle (SDLC) reprezinta o structura, un ghid, un set de reguli care se impun in dezvoltarea unui produs software.
Dezvoltarea software poate fi privita ca o constructie a unei cladiri, implicand etapele de planificare, pregatire si executie. Explorand aceasta metafora, se pot gasi multe paralele. In functie de marimea si complexitatea proiectului, procesul se complica, iar planificarea va juca un rol esential in succesul/esecul proiectului.
Sumar Windows Phone (V)
Windows Phone Software Development Kit (SDK) 7.1 – A fost lansat SDK-ul pentru construirea aplicatiilor mobile ce vor rula pe Windows Phone 7.5 “Mango”. Atentie la cerintele minime de sistem!
Update Mango – Daca inca nu ai facut actualizarea sistemului de operare la Mango, exista o modalitate prin care poti “forta” acest lucru.
Parteneriatul HTC cu Windows Phone da roade – Telefoanele cu Windows Phone reprezinta 30% din vanzarile HTC.
Nokia Windows Phones – Zvonuri despre specificatiile tehnice ale viitoarelor telefoane Nokia cu Windows Phone Mango.
Hands-on HTC Radar 4G – Un video despre cum “se comporta” ultimul telefon HTC cu Windows Phone.
Produsul a doua matrici
Sa se calculeze produsul a două matrici de elemente întregi de forma (m,n) şi (n,p).
Analiza Programului
Conform definitiei, o matrice este reprezentata de un tablou (vector) cu m linii si n coloane, ale carui elemente pot fi reprezentate de numere complexe.
Vom crea o prima metoda prin care se vor insera elemente in matrice si o a doua metoda care le va afisa.
Sumar Windows Phone (IV)
Toolkit update – Luna trecuta a aparut o actualizare pentru Windows Phone Toolkit care contine noi controale, coduri sursa si documentatie.
Locul 3 – CEO Verizon confirma spusele lui Steve Ballmer de saptamana trecuta, spunand ca Windows Phone se lupta pentru locul 3 pe piata smartphone-urilor.
Modular Windows Phone 7 Se pare ca Microsoft ar lucra la un concept care va permite utilizatorului sa ataseze telefonului, in functie de situatie, diferite componente (tastatura QWERTY, un “gaming controlor”, o baterie auxiliara, etc).